当前位置:首页 > 新闻中心

暖通设计“70条”必备知识

1、层高大于是10M的高大建筑物,条件允许时,可采用分层空气 调节。2、室内保持正压的空气 调节房间,其正压温度值不应大于50Pa(5mmH2O)。3、风机盘管凝结水盘...

2022-12-26

机电工程施工总承包资质标准

机电工程施工总承包资质标准机电工程施工总承包资质分为一级、二级、三级。一级资质标准1、企业资产净资产1亿元以上。2、企业主要人员技术负责人具有10年以上从事...

2022-11-24

建筑机电安装行业发展前景

机电安装现代化是我国建筑安装业发展趋势的必然选择。参考国际性上建筑安装业的发展趋势全过程,当国民生产总值超过平均1000~3000美金后,开发设计新式的机电安装...

2021-12-28

暖通空调行业未来发展趋势分析

随着我国住宅产业的发展,中国建筑使用能耗已约占全社会能耗的28%,建筑节能越来越受到国家各部门的重视。目前我国实施建筑节能65%的标准,暖通空调系统作为商业...

2021-12-09

什么是智慧消防系统?智慧消防系统的主要功能及发展前景

火灾一直是我们生活中难以避免的天灾,大部情况下都难以逃生,特别是现在高层及超高层建筑的增加以及商场超市等群众聚集场所规模的迅速扩大,消防安全的重要性越...

2021-12-02

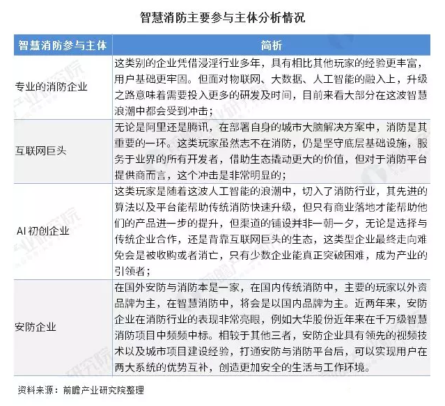
2020年中国智慧消防行业市场现状及发展前景分析

企业纷纷入局智慧消防市场  智慧消防是一个综合性火灾防控平台,它利用现代科技手段和信息通信技术,通过资源共享、信息互通和数据互联等手段整合各相关方的力...

2021-11-29

智能安防,如何赋能开放式高校安防系统

湖南大学(简称“湖大”)在全国开放式大学中具有一定代表性。湖大校园是无围墙、全开放式的,面积大、多校区因开放式管理、人员复杂密集,致使校园及周边治安状...

2021-11-23

建筑智能化工程行业发展因素及特征分析

建筑智能化工程行业发展因素及特征分析1、行业发展历程随着系统集成技术的发展,智能建筑于 20 世纪 80 年代在美国出现,90 年代被引入中国,并快速得到推广。经...

2021-11-18

建筑智能化行业发展现状及前景分析

现状近十几年的房地产不断升温,建筑智能化行业市场规模不断扩大,各大老牌业内企业气势汹汹,新兴企业如雨后春笋一般,国内外品牌良莠不齐,行业内竞争不断趋向...

2021-11-14

2018年建筑智能化工程行业市场现状与发展趋势分析 万亿市场可期

建筑智能化工程又称弱电系统工程,主要指通讯自动化(CA),楼宇自动化(BA),办公自动化(OA),消防自动化(FA)和保安自动化(SA),简称5 A。根据《智能建筑...

2021-11-10

湖北荆昌建设工程有限公司

电话:027-87788136
地址:武汉洪山区珞狮南路星光时代17层
邮箱:001@hbjingchang.com

扫一扫关注公众号